Instance Verification Kit (IVK)
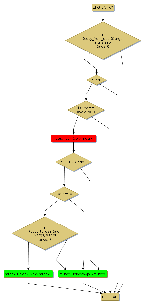
mutex lock @ [7065+22+/linux-3.19-rc1/drivers/gpu/drm/amd/amdkfd/kfd_chardev.c]
Instance Signature: mutex
|
The Matching Pair Graph:
|
|
Function Name
|
Control Flow Graph (CFG)
|
Events Flow Graph (EFG)
|
Source Correspondence
|
|
kfd_ioctl_create_queue
|
|
|
[6467+22+/linux-3.19-rc1/drivers/gpu/drm/amd/amdkfd/kfd_chardev.c]
|